
3月22日,国家发改委、国家能源局发布关于印发《“十四五”现代能源体系规划》(简称《规划》)的通知。《规划》提出:积极推动工业园区、经济开发区等屋顶光伏开发利用,推广光伏发电与建筑一体化应用。《规划》明确:持续提高新建建筑节能标准,加快推进超低能耗、近零能耗、低碳建筑规模化发展,大力推进城镇既有建筑和市政基础设施节能改造。加快推进建筑用能电气化和低碳化,推进太阳能、地热能、空气能、生物质能等可再生能源利用。
《规划》原文如下
“十四五”现代能源体系规划
能源是人类文明进步的重要物质基础和动力,攸关国计民生和国家安全。当今世界,新冠肺炎疫情影响广泛深远,百年未有之大变局加速演进,新一轮科技革命和产业变革深入发展,全球气候治理呈现新局面,新能源和信息技术紧密融合,生产生活方式加快转向低碳化、智能化,能源体系和发展模式正在进入非化石能源主导的崭新阶段。加快构建现代能源体系是保障国家能源安全,力争如期实现碳达峰、碳中和的内在要求,也是推动实现经济社会高质量发展的重要支撑。本规划根据《中华人民共和国国民经济和社会发展第十四个五年规划和2035年远景目标纲要》编制,主要阐明我国能源发展方针、主要目标和任务举措,是“十四五”时期加快构建现代能源体系、推动能源高质量发展的总体蓝图和行动纲领。
第一章 发展环境与形势
经过多年发展,世界能源转型已由起步蓄力期转向全面加速期,正在推动全球能源和工业体系加快演变重构。我国能源革命方兴未艾,能源结构持续优化,形成了多轮驱动的供应体系,核电和可再生能源发展处于世界前列,具备加快能源转型发展的基础和优势;但发展不平衡不充分问题仍然突出,供应链安全和产业链现代化水平有待提升,构建现代能源体系面临新的机遇和挑战。
一、全球能源体系深刻变革
能源结构低碳化转型加速推进。本世纪以来,全球能源结构加快调整,新能源技术水平和经济性大幅提升,风能和太阳能利用实现跃升发展,规模增长了数十倍。全球应对气候变化开启新征程,《巴黎协定》得到国际社会广泛支持和参与,近五年来可再生能源提供了全球新增发电量的约60%。中国、欧盟、美国、日本等130多个国家和地区提出了碳中和目标,世界主要经济体积极推动经济绿色复苏,绿色产业已成为重要投资领域,清洁低碳能源发展迎来新机遇。
能源系统多元化迭代蓬勃演进。能源系统形态加速变革,分散化、扁平化、去中心化的趋势特征日益明显,分布式能源快速发展,能源生产逐步向集中式与分散式并重转变,系统模式由大基地大网络为主逐步向与微电网、智能微网并行转变,推动新能源利用效率提升和经济成本下降。新型储能和氢能有望规模化发展并带动能源系统形态根本性变革,构建新能源占比逐渐提高的新型电力系统蓄势待发,能源转型技术路线和发展模式趋于多元化。
能源产业智能化升级进程加快。互联网、大数据、人工智能等现代信息技术加快与能源产业深度融合。智慧电厂、智能电网、智能机器人勘探开采等应用快速推广,无人值守、故障诊断等能源生产运行技术信息化智能化水平持续提升。工业园区、城镇社区、公共建筑等领域综合能源服务、智慧用能模式大量涌现,能源系统向智能灵活调节、供需实时互动方向发展,推动能源生产消费方式深刻变革。
能源供需多极化格局深入演变。全球能源供需版图深度调整,进一步呈现消费重心东倾、生产重心西移的态势,近十年来亚太地区能源消费占全球的比重不断提高,北美地区原油、天然气生产增量分别达到全球增量的80%和30%以上。能源低碳转型推动全球能源格局重塑,众多国家积极发展新能源,加快化石能源清洁替代,带来全球能源供需新变化。
二、我国步入构建现代能源体系的新阶段
能源安全保障进入关键攻坚期。能源供应保障基础不断夯实,资源配置能力明显提升,连续多年保持供需总体平衡有余。“十三五”以来,国内原油产量稳步回升,天然气产量较快增长,年均增量超过100亿立方米,油气管道总里程达到17.5万公里,发电装机容量达到22亿千瓦,西电东送能力达到2.7亿千瓦,有力保障了经济社会发展和民生用能需求。但同时,能源安全新旧风险交织,“十四五”时期能源安全保障将进入固根基、扬优势、补短板、强弱项的新阶段。
能源低碳转型进入重要窗口期。“十三五”时期,我国能源结构持续优化,低碳转型成效显著,非化石能源消费比重达到15.9%,煤炭消费比重下降至56.8%,常规水电、风电、太阳能发电、核电装机容量分别达到3.4亿千瓦、2.8亿千瓦、2.5亿千瓦、0.5亿千瓦,非化石能源发电装机容量稳居世界第一。“十四五”时期是为力争在2030年前实现碳达峰、2060年前实现碳中和打好基础的关键时期,必须协同推进能源低碳转型与供给保障,加快能源系统调整以适应新能源大规模发展,推动形成绿色发展方式和生活方式。
现代能源产业进入创新升级期。能源科技创新能力显著提升,产业发展能力持续增强,新能源和电力装备制造能力全球领先,低风速风力发电技术、光伏电池转换效率等不断取得新突破,全面掌握三代核电技术,煤制油气、中俄东线天然气管道、±500千伏柔性直流电网、±1100千伏直流输电等重大项目投产,超大规模电网运行控制实践经验不断丰富,总体看,我国能源技术装备形成了一定优势。围绕做好碳达峰、碳中和工作,能源系统面临全新变革需要,迫切要求进一步增强科技创新引领和战略支撑作用,全面提高能源产业基础高级化和产业链现代化水平。
能源普遍服务进入巩固提升期。“十三五”时期,能源惠民利民成果丰硕,能源普遍服务水平显著提升,“人人享有电力”得到有力保障,全面完成新一轮农网改造升级,大电网覆盖范围内贫困村通动力电比例达到100%,农网供电可靠率总体达到99.8%,建成光伏扶贫电站装机约2600万千瓦,“获得电力”服务水平大幅提升,用能成本持续降低,营商环境不断优化。北方地区清洁取暖率达到65%以上。但同时,能源基础设施和服务水平的城乡差距依然明显,供能品质有待进一步提高。要聚焦更好满足人民日益增长的美好生活需要,助力巩固拓展脱贫攻坚成果同乡村振兴有效衔接,进一步提升能源发展共享水平。

第二章 指导方针和主要目标
三、指导思想
以习近平新时代中国特色社会主义思想为指导,全面贯彻党的十九大和十九届历次全会精神,深入贯彻习近平生态文明思想,坚持稳中求进工作总基调,立足新发展阶段,完整、准确、全面贯彻新发展理念,加快构建新发展格局,以推动高质量发展为主题,以深化供给侧结构性改革为主线,以改革创新为根本动力,以满足经济社会发展和人民日益增长的美好生活需要为根本目的,深入推动能源消费革命、供给革命、技术革命、体制革命,全方位加强国际合作,做好碳达峰、碳中和工作,统筹稳增长和调结构,处理好发展和减排、整体和局部、长远目标和短期目标、政府和市场的关系,着力增强能源供应链安全性和稳定性,着力推动能源生产消费方式绿色低碳变革,着力提升能源产业链现代化水平,加快构建清洁低碳、安全高效的能源体系,加快建设能源强国,为全面建设社会主义现代化国家提供坚实可靠的能源保障。
四、基本原则
保障安全,绿色低碳。统筹发展和安全,坚持先立后破、通盘谋划,以保障安全为前提构建现代能源体系,不断增强风险应对能力,确保国家能源安全。践行绿水青山就是金山银山理念,坚持走生态优先、绿色低碳的发展道路,加快调整能源结构,协同推进能源供给保障与低碳转型。
创新驱动,智能高效。坚持把创新作为引领发展的第一动力,着力增强能源科技创新能力,加快能源产业数字化和智能化升级,推动质量变革、效率变革、动力变革,推进产业链现代化。
深化改革,扩大开放。充分发挥市场在资源配置中的决定性作用,更好发挥政府作用,破除制约能源高质量发展的体制机制障碍,坚持实施更大范围、更宽领域、更深层次的对外开放,开拓能源国际合作新局面。
民生优先,共享发展。坚持以人民为中心的发展思想,持续提升能源普遍服务水平,强化民生领域能源需求保障,推动能源发展成果更多更好惠及广大人民群众,为实现人民对美好生活的向往提供坚强能源保障。
五、发展目标
“十四五”时期现代能源体系建设的主要目标是:
——能源保障更加安全有力。到2025年,国内能源年综合生产能力达到46亿吨标准煤以上,原油年产量回升并稳定在2亿吨水平,天然气年产量达到2300亿立方米以上,发电装机总容量达到约30亿千瓦,能源储备体系更加完善,能源自主供给能力进一步增强。重点城市、核心区域、重要用户电力应急安全保障能力明显提升。
——能源低碳转型成效显著。单位GDP二氧化碳排放五年累计下降18%。到2025年,非化石能源消费比重提高到20%左右,非化石能源发电量比重达到39%左右,电气化水平持续提升,电能占终端用能比重达到30%左右。
——能源系统效率大幅提高。节能降耗成效显著,单位GDP能耗五年累计下降13.5%。能源资源配置更加合理,就近高效开发利用规模进一步扩大,输配效率明显提升。电力协调运行能力不断加强,到2025年,灵活调节电源占比达到24%左右,电力需求侧响应能力达到最大用电负荷的3%~5%。
——创新发展能力显著增强。新能源技术水平持续提升,新型电力系统建设取得阶段性进展,安全高效储能、氢能技术创新能力显著提高,减污降碳技术加快推广应用。能源产业数字化初具成效,智慧能源系统建设取得重要进展。“十四五”期间能源研发经费投入年均增长7%以上,新增关键技术突破领域达到50个左右。
——普遍服务水平持续提升。人民生产生活用能便利度和保障能力进一步增强,电、气、冷、热等多样化清洁能源可获得率显著提升,人均年生活用电量达到1000千瓦时左右,天然气管网覆盖范围进一步扩大。城乡供能基础设施均衡发展,乡村清洁能源供应能力不断增强,城乡供电质量差距明显缩小。
展望2035年,能源高质量发展取得决定性进展,基本建成现代能源体系。能源安全保障能力大幅提升,绿色生产和消费模式广泛形成,非化石能源消费比重在2030年达到25%的基础上进一步大幅提高,可再生能源发电成为主体电源,新型电力系统建设取得实质性成效,碳排放总量达峰后稳中有降。
第三章 增强能源供应链稳定性和安全性
强化底线思维,坚持立足国内、补齐短板、多元保障、强化储备,完善产供储销体系,不断增强风险应对能力,保障产业链供应链稳定和经济平稳发展。
六、强化战略安全保障
增强油气供应能力。加大国内油气勘探开发,坚持常非并举、海陆并重,强化重点盆地和海域油气基础地质调查和勘探,夯实资源接续基础。加快推进储量动用,抓好已开发油田“控递减”和“提高采收率”,推动老油气田稳产,加大新区产能建设力度,保障持续稳产增产。积极扩大非常规资源勘探开发,加快页岩油、页岩气、煤层气开发力度。石油产量稳中有升,力争2022年回升到2亿吨水平并较长时期稳产。天然气产量快速增长,力争2025年达到2300亿立方米以上。
加强安全战略技术储备。做好煤制油气战略基地规划布局和管控,在统筹考虑环境承载能力等前提下,稳妥推进已列入规划项目有序实施,建立产能和技术储备,研究推进内蒙古鄂尔多斯、陕西榆林、山西晋北、新疆准东、新疆哈密等煤制油气战略基地建设。按照不与粮争地、不与人争粮的原则,提升燃料乙醇综合效益,大力发展纤维素燃料乙醇、生物柴油、生物航空煤油等非粮生物燃料。
七、提升运行安全水平
加强煤炭安全托底保障。优化煤炭产能布局,建设山西、蒙西、蒙东、陕北、新疆五大煤炭供应保障基地,完善煤炭跨区域运输通道和集疏运体系,增强煤炭跨区域供应保障能力。持续优化煤炭生产结构,以发展先进产能为重点,布局一批资源条件好、竞争能力强、安全保障程度高的大型现代化煤矿,强化智能化和安全高效矿井建设,禁止建设高危矿井,加快推动落后产能、无效产能和不具备安全生产条件的煤矿关闭退出。建立健全以企业社会责任储备为主体、地方政府储备为补充、产品储备与产能储备有机结合的煤炭储备体系。
发挥煤电支撑性调节性作用。统筹电力保供和减污降碳,根据发展需要合理建设先进煤电,保持系统安全稳定运行必需的合理裕度,加快推进煤电由主体性电源向提供可靠容量、调峰调频等辅助服务的基础保障性和系统调节性电源转型,充分发挥现有煤电机组应急调峰能力,有序推进支撑性、调节性电源建设。
提升天然气储备和调节能力。统筹推进地下储气库、液化天然气(LNG)接收站等储气设施建设。构建供气企业、国家管网、城镇燃气企业和地方政府四方协同履约新机制,推动各方落实储气责任。同步提高管存调节能力、地下储气库采气调节能力和LNG气化外输调节能力,提升天然气管网保供季调峰水平。全面实行天然气购销合同管理,坚持合同化保供,加强供需市场调节,强化居民用气保障力度,优化天然气使用方向,新增天然气量优先保障居民生活需要和北方地区冬季清洁取暖。到2025年,全国集约布局的储气能力达到550亿~600亿立方米,占天然气消费量的比重约13%。
维护能源基础设施安全。加强重要能源设施安全防护和保护,完善联防联控机制,重点确保核电站、水电站、枢纽变电站、重要换流站、重要输电通道、大型能源化工项目等设施安全,加强油气管道保护。全面加强核电安全管理,实行最严格的安全标准和最严格的监管,始终把“安全第一、质量第一”的方针贯穿于核电建设、运行、退役的各个环节,将全链条安全责任落实到人,持续提升在运在建机组安全水平,确保万无一失。继续通过中央预算内投资专项支持煤矿安全改造,提升煤矿安全保障能力。
八、加强应急安全管控
强化重点区域电力安全保障。按照“重点保障、局部坚韧、快速恢复”的原则,以直辖市、省会城市、计划单列市为重点,提升电力应急供应和事故恢复能力。统筹本地电网结构优化和互联输电通道建设,合理提高核心区域和重要用户的相关线路、变电站建设标准,加强事故状态下的电网互济支撑。推进本地应急保障电源建设,鼓励具备条件的重要用户发展分布式电源和微电网,完善用户应急自备电源配置,统筹安排城市黑启动电源和公用应急移动电源建设。“十四五”期间,在重点城市布局一批坚强局部电网。
提升能源网络安全管控水平。完善电力监控系统安全防控体系,加强电力、油气行业关键信息基础设施安全保护能力建设。推进北斗全球卫星导航系统等在能源行业的应用。加强网络安全关键技术研究,推动建立能源行业、企业网络安全态势感知和监测预警平台,提高风险分析研判和预警能力。
加强风险隐患治理和应急管控。开展重要设施、重点环节隐患排查治理,强化设备监测和巡视维护,提高对地震地质灾害、极端天气、火灾等安全风险的预测预警和防御应对能力。推进电力应急体系建设,强化地方政府、企业的主体责任,建立电力安全应急指挥平台、培训演练基地、抢险救援队伍和专家库。完善应急预案体系,编制紧急情况下应急处置方案,开展实战型应急演练,提高快速响应能力。建立健全电化学储能、氢能等建设标准,强化重点监管,提升产品本质安全水平和应急处置能力。合理提升能源领域安全防御标准,健全电力设施保护、安全防护和反恐怖防范等制度标准。

第四章 加快推动能源绿色低碳转型
坚持生态优先、绿色发展,壮大清洁能源产业,实施可再生能源替代行动,推动构建新型电力系统,促进新能源占比逐渐提高,推动煤炭和新能源优化组合。坚持全国一盘棋,科学有序推进实现碳达峰、碳中和目标,不断提升绿色发展能力。
九、大力发展非化石能源
加快发展风电、太阳能发电。全面推进风电和太阳能发电大规模开发和高质量发展,优先就地就近开发利用,加快负荷中心及周边地区分散式风电和分布式光伏建设,推广应用低风速风电技术。在风能和太阳能资源禀赋较好、建设条件优越、具备持续整装开发条件、符合区域生态环境保护等要求的地区,有序推进风电和光伏发电集中式开发,加快推进以沙漠、戈壁、荒漠地区为重点的大型风电光伏基地项目建设,积极推进黄河上游、新疆、冀北等多能互补清洁能源基地建设。积极推动工业园区、经济开发区等屋顶光伏开发利用,推广光伏发电与建筑一体化应用。开展风电、光伏发电制氢示范。鼓励建设海上风电基地,推进海上风电向深水远岸区域布局。积极发展太阳能热发电。
因地制宜开发水电。坚持生态优先、统筹考虑、适度开发、确保底线,积极推进水电基地建设,推动金沙江上游、雅砻江中游、黄河上游等河段水电项目开工建设。实施雅鲁藏布江下游水电开发等重大工程。实施小水电清理整改,推进绿色改造和现代化提升。推动西南地区水电与风电、太阳能发电协同互补。到2025年,常规水电装机容量达到3.8亿千瓦左右。
积极安全有序发展核电。在确保安全的前提下,积极有序推动沿海核电项目建设,保持平稳建设节奏,合理布局新增沿海核电项目。开展核能综合利用示范,积极推动高温气冷堆、快堆、模块化小型堆、海上浮动堆等先进堆型示范工程,推动核能在清洁供暖、工业供热、海水淡化等领域的综合利用。切实做好核电厂址资源保护。到2025年,核电运行装机容量达到7000万千瓦左右。
因地制宜发展其他可再生能源。推进生物质能多元化利用,稳步发展城镇生活垃圾焚烧发电,有序发展农林生物质发电和沼气发电,因地制宜发展生物质能清洁供暖,在粮食主产区和畜禽养殖集中区统筹规划建设生物天然气工程,促进先进生物液体燃料产业化发展。积极推进地热能供热制冷,在具备高温地热资源条件的地区有序开展地热能发电示范。因地制宜开发利用海洋能,推动海洋能发电在近海岛屿供电、深远海开发、海上能源补给等领域应用。
十、推动构建新型电力系统
推动电力系统向适应大规模高比例新能源方向演进。统筹高比例新能源发展和电力安全稳定运行,加快电力系统数字化升级和新型电力系统建设迭代发展,全面推动新型电力技术应用和运行模式创新,深化电力体制改革。以电网为基础平台,增强电力系统资源优化配置能力,提升电网智能化水平,推动电网主动适应大规模集中式新能源和量大面广的分布式能源发展。加大力度规划建设以大型风光电基地为基础、以其周边清洁高效先进节能的煤电为支撑、以稳定安全可靠的特高压输变电线路为载体的新能源供给消纳体系。建设智能高效的调度运行体系,探索电力、热力、天然气等多种能源联合调度机制,促进协调运行。以用户为中心,加强供需双向互动,积极推动源网荷储一体化发展。
创新电网结构形态和运行模式。加快配电网改造升级,推动智能配电网、主动配电网建设,提高配电网接纳新能源和多元化负荷的承载力和灵活性,促进新能源优先就地就近开发利用。积极发展以消纳新能源为主的智能微电网,实现与大电网兼容互补。完善区域电网主网架结构,推动电网之间柔性可控互联,构建规模合理、分层分区、安全可靠的电力系统,提升电网适应新能源的动态稳定水平。科学推进新能源电力跨省跨区输送,稳步推广柔性直流输电,优化输电曲线和价格机制,加强送受端电网协同调峰运行,提高全网消纳新能源能力。
增强电源协调优化运行能力。提高风电和光伏发电功率预测水平,完善并网标准体系,建设系统友好型新能源场站。全面实施煤电机组灵活性改造,优先提升30万千瓦级煤电机组深度调峰能力,推进企业燃煤自备电厂参与系统调峰。因地制宜建设天然气调峰电站和发展储热型太阳能热发电,推动气电、太阳能热发电与风电、光伏发电融合发展、联合运行。加快推进抽水蓄能电站建设,实施全国新一轮抽水蓄能中长期发展规划,推动已纳入规划、条件成熟的大型抽水蓄能电站开工建设。优化电源侧多能互补调度运行方式,充分挖掘电源调峰潜力。力争到2025年,煤电机组灵活性改造规模累计超过2亿千瓦,抽水蓄能装机容量达到6200万千瓦以上、在建装机容量达到6000万千瓦左右。
加快新型储能技术规模化应用。大力推进电源侧储能发展,合理配置储能规模,改善新能源场站出力特性,支持分布式新能源合理配置储能系统。优化布局电网侧储能,发挥储能消纳新能源、削峰填谷、增强电网稳定性和应急供电等多重作用。积极支持用户侧储能多元化发展,提高用户供电可靠性,鼓励电动汽车、不间断电源等用户侧储能参与系统调峰调频。拓宽储能应用场景,推动电化学储能、梯级电站储能、压缩空气储能、飞轮储能等技术多元化应用,探索储能聚合利用、共享利用等新模式新业态。
大力提升电力负荷弹性。加强电力需求侧响应能力建设,整合分散需求响应资源,引导用户优化储用电模式,高比例释放居民、一般工商业用电负荷的弹性。引导大工业负荷参与辅助服务市场,鼓励电解铝、铁合金、多晶硅等电价敏感型高载能负荷改善生产工艺和流程,发挥可中断负荷、可控负荷等功能。开展工业可调节负荷、楼宇空调负荷、大数据中心负荷、用户侧储能、新能源汽车与电网(V2G)能量互动等各类资源聚合的虚拟电厂示范。力争到2025年,电力需求侧响应能力达到最大负荷的3%~5%,其中华东、华中、南方等地区达到最大负荷的5%左右。
十一、减少能源产业碳足迹
推进化石能源开发生产环节碳减排。推动化石能源绿色低碳开采,强化煤炭绿色开采和洗选加工,加大油气田甲烷采收利用力度,加快二氧化碳驱油技术推广应用。到2025年,煤矿瓦斯利用量达到60亿立方米,原煤入选率达到80%。推广能源开采先进技术装备,加快对燃油、燃气、燃煤设备的电气化改造,提高海上油气平台供能中的电力占比。
促进能源加工储运环节提效降碳。推进炼化产业转型升级,严控新增炼油产能,有序推动落后和低效产能退出,延伸产业链,增加高附加值产品比重,提升资源综合利用水平,加快绿色炼厂、智能炼厂建设。推进煤炭分质分级梯级利用。有序淘汰煤电落后产能,“十四五”期间淘汰(含到期退役机组)3000万千瓦。新建煤矿项目优先采用铁路、水运等清洁化煤炭运输方式。加强能源加工储运设施节能及余能回收利用,推广余热余压、LNG冷能等余能综合利用技术。
推动能源产业和生态治理协同发展。加强矿区生态环境治理修复,开展煤矸石综合利用。创新矿区循环经济发展模式,探索利用采煤沉陷区、露天矿排土场、废弃露天矿坑、关停高污染矿区发展风电、光伏发电、生态碳汇等产业。因地制宜发展“光伏+”综合利用模式,推动光伏治沙、林光互补、农光互补、牧光互补、渔光互补,实现太阳能发电与生态修复、农林牧渔业等协同发展。
十二、更大力度强化节能降碳
完善能耗“双控”与碳排放控制制度。严格控制能耗强度,能耗强度目标在“十四五”规划期内统筹考核,并留有适当弹性,新增可再生能源和原料用能不纳入能源消费总量控制。加强产业布局和能耗“双控”政策衔接,推动地方落实用能预算管理制度,严格实施节能评估和审查制度,坚决遏制高耗能高排放低水平项目盲目发展,优先保障居民生活、现代服务业、高技术产业和先进制造业等用能需求。加快全国碳排放权交易市场建设,推动能耗“双控”向碳排放总量和强度“双控”转变。
大力推动煤炭清洁高效利用。“十四五”时期严格合理控制煤炭消费增长。严格控制钢铁、化工、水泥等主要用煤行业煤炭消费。大力推动煤电节能降碳改造、灵活性改造、供热改造“三改联动”,“十四五”期间节能改造规模不低于3.5亿千瓦。新增煤电机组全部按照超低排放标准建设、煤耗标准达到国际先进水平。持续推进北方地区冬季清洁取暖,推广热电联产改造和工业余热余压综合利用,逐步淘汰供热管网覆盖范围内的燃煤小锅炉和散煤,鼓励公共机构、居民使用非燃煤高效供暖产品。力争到2025年,大气污染防治重点区域散煤基本清零,基本淘汰35蒸吨/小时以下燃煤锅炉。
实施重点行业领域节能降碳行动。加强工业领域节能和能效提升,深入实施节能监察、节能诊断,推广节能低碳工艺技术装备,推动重点行业节能改造,加快工业节能与绿色制造标准制修订,开展能效对标达标和能效“领跑者”行动,推进绿色制造。持续提高新建建筑节能标准,加快推进超低能耗、近零能耗、低碳建筑规模化发展,大力推进城镇既有建筑和市政基础设施节能改造。加快推进建筑用能电气化和低碳化,推进太阳能、地热能、空气能、生物质能等可再生能源应用。构建绿色低碳交通运输体系,优化调整运输结构,大力发展多式联运,推动大宗货物中长距离运输“公转铁”、“公转水”,鼓励重载卡车、船舶领域使用LNG等清洁燃料替代,加强交通运输行业清洁能源供应保障。实施公共机构能效提升工程。推进数据中心、5G通信基站等新型基础设施领域节能和能效提升,推动绿色数据中心建设。积极推进南方地区集中供冷、长江流域冷热联供。避免“一刀切”限电限产或运动式“减碳”。
提升终端用能低碳化电气化水平。全面深入拓展电能替代,推动工业生产领域扩大电锅炉、电窑炉、电动力等应用,加强与落后产能置换的衔接。积极发展电力排灌、农产品加工、养殖等农业生产加工方式。因地制宜推广空气源热泵、水源热泵、蓄热电锅炉等新型电采暖设备。推广商用电炊具、智能家电等设施,提高餐饮服务业、居民生活等终端用能领域电气化水平。实施港口岸电、空港陆电改造。积极推动新能源汽车在城市公交等领域应用,到2025年,新能源汽车新车销量占比达到20%左右。优化充电基础设施布局,全面推动车桩协同发展,推进电动汽车与智能电网间的能量和信息双向互动,开展光、储、充、换相结合的新型充换电场站试点示范。
实施绿色低碳全民行动。在全社会倡导节约用能,增强全民节约意识、环保意识、生态意识,引导形成简约适度、绿色低碳的生活方式,坚决遏制不合理能源消费。深入开展绿色低碳社会行动示范创建,营造绿色低碳生活新时尚。大力倡导自行车、公共交通工具等绿色出行方式。大力发展绿色消费,推广绿色低碳产品,完善节能低碳产品认证与标识制度。完善节能家电、高效照明产品等推广机制,以京津冀、长三角、粤港澳等区域为重点,鼓励建立家庭用能智慧化管理系统。
第五章 优化能源发展布局
统筹生态保护和高质量发展,加强区域能源供需衔接,优化能源开发利用布局,提高资源配置效率,推动农村能源转型变革,促进乡村振兴。
十三、合理配置能源资源
完善能源生产供应格局。发挥能源富集地区战略安全支撑作用,加强能源资源综合开发利用基地建设,提升国内能源供给保障水平。加大能源就近开发利用力度,积极发展分布式能源,鼓励风电和太阳能发电优先本地消纳。优化能源输送格局,减少能源流向交叉和迂回,提高输送通道利用率。有序推进大型清洁能源基地电力外送,提高存量通道输送可再生能源电量比例,新建通道输送可再生能源电量比例原则上不低于50%,优先规划输送可再生能源电量比例更高的通道。加强重点区域能源供给保障和互济能力建设,着力解决东北和“两湖一江”(湖北、湖南、江西)等地区煤炭、电力时段性供需紧张问题。
加强电力和油气跨省跨区输送通道建设。稳步推进资源富集区电力外送,加快已建通道的配套电源投产,重点建设金沙江上下游、雅砻江流域、黄河上游和“几”字弯、新疆、河西走廊等清洁能源基地输电通道,完善送受端电网结构,提高交流电网对直流输电通道的支撑。“十四五”期间,存量通道输电能力提升4000万千瓦以上,新增开工建设跨省跨区输电通道6000万千瓦以上,跨省跨区直流输电通道平均利用小时数力争达到4500小时以上。完善原油和成品油长输管道建设,优化东部沿海地区炼厂原油供应,完善成品油管道布局,提高成品油管输比例。加快天然气长输管道及区域天然气管网建设,推进管网互联互通,完善LNG储运体系。到2025年,全国油气管网规模达到21万公里左右。
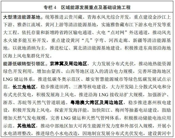
十四、统筹提升区域能源发展水平
推进西部清洁能源基地绿色高效开发。推动黄河流域和新疆等资源富集区煤炭、油气绿色开采和清洁高效利用,合理控制黄河流域煤炭开发强度与规模。以长江经济带上游四川、云南和西藏等地区为重点,坚持生态优先,优化大型水电开发布局,推进西电东送接续水电项目建设。积极推进多能互补的清洁能源基地建设,科学优化电源规模配比,优先利用存量常规电源实施“风光水(储)”、“风光火(储)”等多能互补工程,大力发展风电、太阳能发电等新能源,最大化利用可再生能源。“十四五”期间,西部清洁能源基地年综合生产能力增加3.5亿吨标准煤以上。
提升东部和中部地区能源清洁低碳发展水平。以京津冀及周边地区、长三角、粤港澳大湾区等为重点,充分发挥区域比较优势,加快调整能源结构,开展能源生产消费绿色转型示范。安全有序推动沿海地区核电项目建设,统筹推动海上风电规模化开发,积极发展风能、太阳能、生物质能、地热能等新能源。大力发展源网荷储一体化。加强电力、天然气等清洁能源供应保障,稳步扩大区外输入规模。严格控制大气污染防治重点区域煤炭消费,在严控炼油产能规模基础上优化产能结构。“十四五”期间,东部和中部地区新增非化石能源年生产能力1.5亿吨标准煤以上。
十五、积极推动乡村能源变革
加快完善农村和边远地区能源基础设施。提升农村能源基础设施和公共服务水平,实施农村电网巩固提升工程,持续加强脱贫地区农村电网建设,提高农村电力保障水平,推动农村用能电气化升级。提升向边远地区输配电能力,在具备条件的农村地区、边远地区探索建设高可靠性可再生能源微电网。在气源有保障、经济可承受的情况下,有序推动供气设施向农村延伸。支持革命老区重大能源基础设施项目具备条件后按程序尽快启动建设。
加强乡村清洁能源保障。提高农村绿电供应能力,实施千家万户沐光行动、千乡万村驭风行动,积极推动屋顶光伏、农光互补、渔光互补等分布式光伏和分散式风电建设,因地制宜开发利用生物质能和地热能,推动形成新能源富民产业。坚持因地制宜推进北方地区农村冬季清洁取暖,加大电、气、生物质锅炉等清洁供暖方式推广应用力度,在分散供暖的农村地区,就地取材推广户用生物成型燃料炉具供暖。
实施乡村减污降碳行动。积极推动农村生产生活方式绿色转型,推广农用节能技术和产品,加快农业生产、农产品加工、生活取暖、炊事等领域用能的清洁替代。加强农村生产生活垃圾、畜禽粪污的资源化利用,全面实施秸秆综合利用,改善农村人居环境和生态空间。积极稳妥推进散煤治理,加强煤炭清洁化利用。以县域为单位开展绿色低碳发展示范区建设,探索建设“零碳村庄”等示范工程。
第六章 提升能源产业链现代化水平
加快能源领域关键核心技术和装备攻关,推动绿色低碳技术重大突破,加快能源全产业链数字化智能化升级,统筹推进补短板和锻长板,加快构筑支撑能源转型变革的先发优势。
十六、增强能源科技创新能力
锻造能源创新优势长板。巩固非化石能源领域技术装备优势,持续提升风电、太阳能发电、生物质能、地热能、海洋能等开发利用的技术水平和经济性,开展三代核电技术优化研究,加强高比例可再生能源系统技术创新和应用。立足绿色低碳技术发展基础和优势,加快推动新型电力系统、新一代先进核能等方面技术突破。提高化石能源清洁高效利用技术水平,加强煤炭智能绿色开采、灵活高效燃煤发电、现代煤化工和生态环境保护技术研究,实施陆上常规油气高效勘探开发和炼化技术攻关。
强化储能、氢能等前沿科技攻关。开展新型储能关键技术集中攻关,加快实现储能核心技术自主化,推动储能成本持续下降和规模化应用,完善储能技术标准和管理体系,提升安全运行水平。适度超前部署一批氢能项目,着力攻克可再生能源制氢和氢能储运、应用及燃料电池等核心技术,力争氢能全产业链关键技术取得突破,推动氢能技术发展和示范应用。加强前沿技术研究,加快推广应用减污降碳技术。
实施科技创新示范工程。依托我国能源市场空间大、工程实践机会多等优势,加大资金和政策扶持力度,重点在先进可再生能源发电和综合利用、小堆及核能综合利用、陆上常规和非常规及海洋油气高效勘探开发、燃气轮机、煤炭清洁高效开发利用等关键核心技术领域建设一批创新示范工程。瞄准新型电力系统、安全高效储能、氢能、新一代核能体系、二氧化碳捕集利用与封存、天然气水合物等前沿领域,实施一批具有前瞻性、战略性的国家重大科技示范项目。
十七、加快能源产业数字化智能化升级
推动能源基础设施数字化。加快信息技术和能源产业融合发展,推动能源产业数字化升级,加强新一代信息技术、人工智能、云计算、区块链、物联网、大数据等新技术在能源领域的推广应用。积极开展电厂、电网、油气田、油气管网、油气储备库、煤矿、终端用能等领域设备设施、工艺流程的智能化升级,提高能源系统灵活感知和高效生产运行能力。适应数字化、自动化、网络化能源基础设施发展要求,建设智能调度体系,实现源网荷储互动、多能协同互补及用能需求智能调控。
建设智慧能源平台和数据中心。面向能源供需衔接、生产服务等业务,支持各类市场主体发展企业级平台,因地制宜推进园区级、城市级、行业级平台建设,强化共性技术的平台化服务及商业模式创新,促进各级各类平台融合发展。鼓励建设各级各类能源数据中心,制定数据资源确权、开放、流通、交易相关制度,完善数据产权保护制度,加强能源数据资源开放共享,发挥能源大数据在行业管理和社会治理中的服务支撑作用。
实施智慧能源示范工程。以多能互补的清洁能源基地、源网荷储一体化项目、综合能源服务、智能微网、虚拟电厂等新模式新业态为依托,开展智能调度、能效管理、负荷智能调控等智慧能源系统技术示范。推广电力设备状态检修、厂站智能运行、作业机器人替代、大数据辅助决策等技术应用,加快“智能风机”、“智能光伏”等产业创新升级和行业特色应用,推进“智慧风电”、“智慧光伏”建设,推进电站数字化与无人化管理,开展新一代调度自动化系统示范。实施煤矿系统优化工程,因地制宜开展煤矿智能化示范工程建设,建设一批少人、无人示范煤矿。加强油气智能完井工艺攻关,加快智能地震解释、智能地质建模与油藏模拟等关键场景核心技术开发与应用示范。建设能源大数据、数字化管理示范平台。
十八、完善能源科技和产业创新体系
整合优化科技资源配置。以国家战略性需求为导向推进创新体系优化组合,加强能源技术创新平台建设,加快构建能源领域国家实验室,重组国家重点实验室,优化国家能源研发创新平台建设管理。推进科研院所、高等院校和企业科研力量优化配置和资源共享,深化军民科技协同创新。充分发挥社会主义市场经济条件下的新型举国体制优势,深入落实攻关任务“揭榜挂帅”等机制。提升能源核心关键技术产品产业化能力,完善技术要素市场,加强创新链和产业链对接,完善重大自主可控核心技术成果推广应用机制,推动首台(套)重大技术装备示范和推广,促进能源新技术产业化规模化应用。
激发企业和人才创新活力。完善能源技术创新市场导向机制,强化企业创新主体地位,发挥大企业引领支撑作用,构建以企业为主体、市场为导向、产学研用深度融合的技术创新体系。健全知识产权保护运用体制,实施严格的知识产权保护制度。健全能源领域科技人才评价体系,完善充分体现创新要素价值的收益分配机制,全方位为科研人员松绑,优化能源创新创业生态,激发能源行业创新活力。
第七章 增强能源治理效能
深化电力、油气体制机制改革,持续深化能源领域“放管服”改革,加强事中事后监管,加快现代能源市场建设,完善能源法律法规和政策,更多依靠市场机制促进节能减排降碳,提升能源服务水平。
十九、激发能源市场主体活力
放宽能源市场准入。落实外商投资法律法规和市场准入负面清单制度,修订能源领域相关法规文件。支持各类市场主体依法平等进入负面清单以外的能源领域。推进油气勘探开发领域市场化,实行勘查区块竞争出让制度和更加严格的区块退出机制,加快油田服务市场建设。积极稳妥深化能源领域国有企业混合所有制改革,进一步吸引社会投资进入能源领域。
优化能源产业组织结构。建设具有创造创新活力的能源企业。进一步深化电网企业主辅分离、厂网分离改革,推进抽水蓄能电站投资主体多元化。推进油气领域装备制造、工程建设、技术研发、信息服务等竞争性业务市场化改革。深化油气管网建设运营机制改革,引导地方管网以市场化方式融入国家管网公司,支持各类社会资本投资油气管网等基础设施,制定完善管网运行调度规则,促进形成全国“一张网”。推进油气管网设施向第三方市场主体公平开放,提高油气集约输送和公平服务能力,压实各方保供责任。
支持新模式新业态发展。健全分布式电源发展新机制,推动电网公平接入。培育壮大综合能源服务商、电储能企业、负荷集成商等新兴市场主体。破除能源新模式新业态在市场准入、投资运营、参与市场交易等方面存在的体制机制壁垒。创新电力源网荷储一体化和多能互补项目规划建设管理机制,推动项目规划、建设实施、运行调节和管理一体化。培育发展二氧化碳捕集利用与封存新模式。
二十、建设现代能源市场
优化能源资源市场化配置。深化电力体制改革,加快构建和完善中长期市场、现货市场和辅助服务市场有机衔接的电力市场体系。按照支持省域、鼓励区域、推动构建全国统一市场体系的方向推动电力市场建设。深化配售电改革,进一步向社会资本放开售电和增量配电业务,激发存量供电企业活力。创新有利于非化石能源发电消纳的电力调度和交易机制,推动非化石能源发电有序参与电力市场交易,通过市场化方式拓展消纳空间,试点开展绿色电力交易。引导支持储能设施、需求侧资源参与电力市场交易,促进提升系统灵活性。加快完善天然气市场顶层设计,构建有序竞争、高效保供的天然气市场体系,完善天然气交易平台。完善原油期货市场,适时推动成品油、天然气等期货交易。推动全国性和区域性煤炭交易中心协调发展,加快建设统一开放、层次分明、功能齐全、竞争有序的现代煤炭市场体系。
深化价格形成机制市场化改革。进一步完善省级电网、区域电网、跨省跨区专项工程、增量配电网价格形成机制,加快理顺输配电价结构。持续深化燃煤发电、燃气发电、水电、核电等上网电价市场化改革,完善风电、光伏发电、抽水蓄能价格形成机制,建立新型储能价格机制。建立健全电网企业代理购电机制,有序推动工商业用户直接参与电力市场,完善居民阶梯电价制度。研究完善成品油价格形成机制。稳步推进天然气价格市场化改革,减少配气层级。落实清洁取暖电价、气价、热价等政策。
二十一、加强能源治理制度建设
依法推进能源治理。健全能源法律法规体系,建立以能源法为统领,以煤炭、电力、石油天然气、可再生能源等领域单项法律法规为支撑,以相关配套规章为补充的能源法律法规体系。加强能源新型标准体系建设,制修订支撑引领能源低碳转型的重点领域标准和技术规范,提升能源标准国际化水平,组织开展能源资源计量及其碳排放核算服务示范。深化能源行业执法体制改革,进一步整合执法队伍,创新执法方式,规范自由裁量权,提高执法效能和水平。
强化政策协同保障。立足推动能源绿色低碳发展、安全保障、科技创新等重点任务实施,健全政策制定和实施机制,完善和落实财税、金融等支持政策。落实相关税收优惠政策,加大对可再生能源和节能降碳、创新技术研发应用、低品位难动用油气储量、致密油气田、页岩油、尾矿勘探开发利用等支持力度。落实重大技术装备进口免税政策。构建绿色金融体系,加大对节能环保、新能源、二氧化碳捕集利用与封存等的金融支持力度,完善绿色金融激励机制。加强能源生态环境保护政策引领,依法开展能源基地开发建设规划、重点项目等环境影响评价,完善用地用海政策,严格落实区域“三线一单”(生态保护红线、环境质量底线、资源利用上线和环境准入负面清单)生态环境分区管控要求。建立可再生能源消纳责任权重引导机制,实行消纳责任考核,研究制定可再生能源消纳增量激励政策,推广绿色电力证书交易,加强可再生能源电力消纳保障。
加强能源监管。优化能源市场监管,加大行政执法力度,维护市场主体合法权益,促进市场竞争公平、交易规范和信息公开,持续优化营商环境。强化能源行业监管,保障国家能源规划、政策、标准和项目有效落地。健全电力安全监管执法体系,推进理顺监管体制,构建监管长效机制,加强项目建设施工和运行安全监管。健全能源行业自然垄断环节监管体制机制,加强公平开放、运行调度、服务价格、社会责任等方面的监管。创新监管方式,构建统一规范、信息共享、协同联动的监管体系,全面实施“双随机、一公开”监管模式,推动构建以信用为基础的新型监管机制。
第八章 构建开放共赢能源国际合作新格局
以共建“一带一路”为引领,积极参与全球能源治理,坚持绿色低碳转型发展,加强应对气候变化国际合作,实施更大范围、更宽领域、更深层次能源开放合作,实现开放条件下的能源安全。
二十二、拓展多元合作新局面
巩固拓展海外能源资源保障能力。完善海外主要油气产区合作,优化资产配置。持续巩固推动与重点油气资源国的合作,加强与重点油气消费国的交流,促进海外油气项目健康可持续发展,以油气领域务实合作促进与资源国共同发展。
增强进口多元化和安全保障能力。巩固和拓展与油气等能源资源出口大国互利共赢合作。增强油气国际贸易运营能力。加强跨国油气通道运营与设施联通,确保油气安全稳定供应与平稳运行。与相关国家加强沟通协调,共同维护能源市场安全。
二十三、深度参与全球能源转型变革
推进能源变革与低碳合作。建设绿色丝绸之路,深化与发展中国家绿色产能合作,积极推动风电、太阳能发电、储能、智慧电网等领域合作。与周边国家和地区在电网互联及升级改造方面加强合作。推动核电国际合作。大力支持发展中国家能源绿色低碳发展,不再新建境外煤电项目。积极探索与发达国家、东道国和跨国公司开展三方、多方合作的有效途径,建成一批经济效益好、示范效应强的绿色能源最佳实践项目。
加强科技创新合作。加强与有关国家在先进能源技术和解决方案等方面的务实合作,重点在高效低成本新能源发电、先进核电、氢能、储能、节能、二氧化碳捕集利用与封存等先进技术领域开展合作。积极参与能源国际标准制定,加快我国能源技术、标准的国际融合。
二十四、积极参与全球能源治理体系改革和建设
推动完善全球能源治理体系。运营好“一带一路”能源合作伙伴关系合作平台,办好国际能源变革论坛。在中国—阿盟、中国—非盟、中国—中东欧、中国—东盟等相关能源合作平台和亚太经合组织(APEC)可持续能源中心指导下,加强联合研究,拓展培训交流。加强与国际能源署、国际可再生能源署、石油输出国组织(OPEC)、国际能源论坛、清洁能源部长会议等国际组织和机制合作,积极参与并引导在联合国、二十国集团(G20)、APEC、金砖国家、上合组织等多边框架下的能源合作。
加强能源领域应对气候变化国际合作。坚持共同但有区别的责任原则,推动中美清洁能源合作,深化中欧能源技术创新合作,形成能源领域应对气候变化和推动绿色发展合力,推动落实《联合国气候变化框架公约》及其《巴黎协定》。积极开展能源领域气候变化南南合作,进一步加强与其他发展中国家能源绿色发展合作,支持发展中国家落实联合国2030年可持续发展议程,提升能源领域应对气候变化能力,彰显我积极参与全球气候治理的大国担当。
第九章 加强规划实施与管理
加强对本规划实施的组织、协调和督导,建立健全规划实施监测评估、考核监督机制。
二十五、加强组织领导
加强党的全面领导,增强“四个意识”、坚定“四个自信”、做到“两个维护”,全面贯彻落实党中央、国务院决策部署,强化督导落实、工作统筹和协同联动。加强能源规划与经济社会发展及其他规划的衔接,统筹自然保护地、生态保护红线与能源开发布局,切实发挥国家能源规划对全国能源发展、重大项目布局、公共资源配置、社会资本投向的战略导向作用,完善规划引导约束机制。
二十六、落实责任分工
按照党中央、国务院统一部署,建立健全国家能源委员会统筹协调、有关部门协同推动、各省级政府和重点能源企业细化落实的规划实施工作机制。国家发展改革委、国家能源局要制定本规划实施方案,确定年度目标并加强年度综合平衡。各地区要根据国家规划确定的重要目标、重点任务、重大工程、重点项目,制定具体工作方案,细化时间表、路线图、优先序,提出分年滚动工作计划安排。各有关部门要根据职责分工细化任务举措,加强资金、用地等对重大能源项目的支持保障力度,及时研究解决实施中遇到的问题。国家能源委员会办公室要切实履行职责,确保规划有力推进、有效实施。
二十七、加强监测评估
国家发展改革委、国家能源局牵头组织开展规划实施情况的年度监测分析、中期评估和总结评估。建立规划动态评估机制和重大情况报告制度,严格评估程序,通过委托第三方机构开展评估等方式,对规划滚动实施提出建议,及时总结经验、分析问题、制定对策。加强规划实施情况评估成果应用,健全规划调整修订机制。重要情况及时向国务院报告。